THAT 4316Q16, Analog Engine, dynamische Processor, QSOP16

3,99 *Preise inkl. MwSt. € 3,30 ohne MwSt.
Hersteller THAT
ArtikelcodeTHAT4316Q16
0 Sterne in 0 Bewertungen Schreiben Sie eine Rezension
Pre-trimmed, very low voltage Analog Engine® Dynamics Processor






Pre-trimmed Blackmer® VCA & RMS-level detector

Very low supply voltage range: 2,7V ~ 5,5V

Low supply current: 1,2 mA typ. (3,3V)

Wide dynamic range: 115 dB as compander








Wir müssen es bestellen!
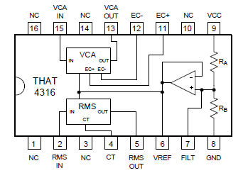
The THAT4316 is a single-chip Analog Engine® optimized for very low-voltage, low-power operation.

It incorporates a high-performance class-AB voltage controlled amplifier (VCA) and true-RMS-responding level detector.

The 16-pin QSOP part is aimed at battery-operated audio applications including companding systems for wireless microphones, wireless instruments, and in-ear monitors, as well as dynamics processors of all types.

The 4316 operates from a single supply voltage down to 2.7V, drawing only 1.2mA at 3.3V.

The 4316's true-RMS-level detector improves the sound of the part over averaging or peak detectors in companding applications as well as sound mod-ifiers. This makes the 4316 ideal for many lowpower dynamics processors including compressors, limiters, and gates.

The part was developed as a versatile analog engine, drawing from THAT’s long history and experience with such applications.

Because both VCA control ports and the RMS level detector output are independently available, the part is extremely flexible. It can be configured for a wide range of applications including single and multi-band companders with a wide range of companding ratios, plus compressors, expanders, limiters, AGCs, deessers, and the like.

Bewertungen

Es sind noch keine Bewertungen in Ihrer aktuellen Sprache verfügbar
Schreiben Sie eine Rezension

Eigenschaften

THAT