THAT 1646P08-U, OutsmartsTM balanzierter Linien Treiber, DIP

THAT 1646P08-U, OutsmartsTM balanzierter Linien Treiber, DIP
7,67 *Preise inkl. MwSt. € 6,34 ohne MwSt.
Hersteller THAT
ArtikelcodeTHAT1646P08
SALE
0 Sterne in 0 Bewertungen Schreiben Sie eine Rezension
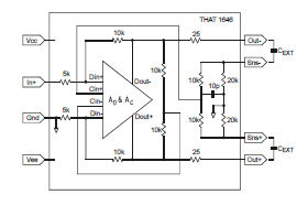
OUTSMARTS® Balanced Line Driver

Balanced, transformer-like floating output

OutSmarts® technology improves clipping into single-ended loads

Stable driving long cables and capacitive loads

High output: 18Vrms into 600 Ω

Low noise: -101 dBu

Low distortion: 0.0007% @ 1kHz

Industry-standard pinout





Lager: 4
The THAT 1606 and 1646 are a new generation of monolithic audio differential line drivers offering improved performance over conventional crosscoupled designs.

Based on a high-performance, fully differential opamp and laser-trimmed thin-film resistors, both families exhibit low noise and distortion, high slew rate, and wide output swing.

The parts are stable when driving difficult loads, and have short-circuit protected outputs.

Designed from the ground up in THAT's complementary dielectric isolation process, both models incorporate THAT's patented OutSmarts® technology. This is a dual feedback-loop design that prevents the excessive ground currents typical of cross-coupled output stages (CCOS) when clipping into single-ended loads.
OutSmarts uses two individual negative-feedback loops to separately control the differential output voltage and common mode output currents, making the designs inherently more stable and less sensitive to component tolerances than common CCOSes.
As a result, THAT's topology prevents the loss of common-mode feedback that plagues common CCOS designs when clipping into single-ended loads. This avoids excessive ground currents that would otherwise upset power supplies and create additional distortion, even in adjacent channels.

The 1646 is pin-compatible with the TI DRV134 and DRV135, as well as the Analog Devices SSM2142.

The 1606 offers an advanced commonmode offset voltage reduction scheme, which requires a small single capacitor instead of the two electrolytics required by the 1646 and its pincompatible cousins.

Additionally, the 1606 features differential inputs in a space-saving 16-pin QSOP package.

Both parts offer +6 dB gain.

Bewertungen

Es sind noch keine Bewertungen in Ihrer aktuellen Sprache verfügbar
Schreiben Sie eine Rezension

Eigenschaften

THAT