THAT 1583N16, Diff. In/out Preamplifier, 0-60dB gain, QFN16

8,69 *Prices include VAT € 7,18 excluding VAT
Manufacturer THAT
Article codeTHAT1583N16
0 star(s) in 0 review(s) Write a review
Low-Noise, Differential Audio Preamplifier

Low Noise: 1,9 nV/√Hz input noise (60 dB gain)

Low THD+N:
  0.001% @ <40 dB gain
  0.006% @ 60 dB gain

Low Current: 7.0 mA typ

Wide Bandwidth: 1.7 MHz @ 40dB gain

High Slew Rate: 50 V/µs

Wide Output Signal Swing: > +28 dBu

Gain adjustable from 0 to > 60 dB

Differential output

Small 4x4mm QFN16 package

Mates with THAT's family of Digital Preamplifier
"Analog Engine" Controllers

We need to order it!
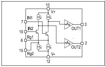
The THAT 1583 is a versatile, high performance current-feedback amplifier suitable for differential microphone preamplifier and bus summing applications.
It improves on previous, traditional currentfeedback designs (viz. THAT's 1510 & 1512) by offering a more versatile configuration that can yield lower noise at low gains, lower distortion overall, and higher slew rate.

Amplifier gain is determined by three external resistors (RA, RB, and RG). This makes it possible to optimize noise and bandwidth over a wide range of gains, as well as optimize the taper of gain vs. rotation in variable-gain, pot-controlled applications.

The 1583's differential output simplifies connections to differential input devices such as A/D converters.

When required, designers are free to optimize the output differential amplifier to suit the specific application.

In analog variable-gain applications the part supports the traditional approach using fixed RA and RB and a single-section variable element for RG. But, it also supports a dual-element alternative that offers improved performance.

In addition to analog-controlled applications, the 1583 is designed to mate perfectly with THAT's series of Digital Preamplifier "Analog Engine" Controller ICs to produce an optimized, digitally controlled preamplifier.

The 1583 operates from as little as ±5 V up through ±18 V supplies.

It accepts greater than +28 dBu input signals at unity gain when operated from ±18 V supplies.

Reviews

There are no reviews available in your current language
Write a review

Features and Specifications

To notice THAT